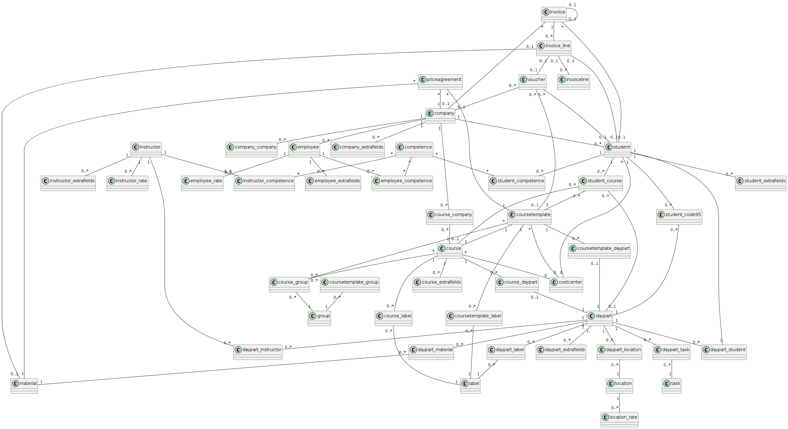
Onderstaand datamodel wordt gepubliceerd middels onze BI server.
Hier kunnen op verzoek uitbreidingen op gedaan worden.

| Table | Description | Since |
|---|---|---|
| company | Companies | |
| company_company | Table to determine the relation between companies (vestiging/moederbedrijf) | |
| company_extrafields | Extrafields for companies | |
| competence | Competences | |
| course | All planned courses | |
| course_company | Companies which are connected to incompany courses | |
| course_daypart | Dayparts belonging to courses | |
| course_group | Groups a course is belongs to | 2024-10-11 |
| course_extrafields | Extrafields for courses | |
| course_label | Labels connected to courses | |
| coursetemplate | Coursetemplates | |
| coursetemplate_daypart | Dayparts beloning to coursetemplates | |
| coursetemplate_group | Groups a courstemplate belongs to | 2024-10-11 |
| coursetemplate_label | Labels connected to coursetemplates | 2024-10-11 |
| daypart | Dayparts | |
| daypart_extrafields | Extrafields for dayparts | |
| daypart_instructor | Instructors plannend on a daypart | |
| daypart_label | Labels connected to a daypart | |
| daypart_location | Locations planned for a daypart | |
| daypart_material | Materials reserved for a daypart | |
| daypart_student | Students plannend on a daypart | |
| daypart_task | Tasks to do for a daypart | |
| employee | Employees of your own company | |
| employee_competence | Competences of own employees | |
| employee_extrafields | Extrafields for own employees | |
| employee_rate | Rate for own employees | 2024-10-29 |
| group | Groups for course, coursetemplate, etc. | 2024-10-11 |
| instructor | Instructors | |
| instructor_competence | Instructors compentences | |
| instructor_extrafields | Instructors extrafields | |
| instructor_rate | Instructor rates | 2024-10-29 |
| label | Labels | |
| location | Locations where coursedayparts can be given | |
| location_reate | Location rates | 2024-10-29 |
| material | Materials which can be reserved for dayparts | |
| student | Students (both private and from companies) | |
| student_code95 | Code95 periodes/amount for a student | |
| student_competence | Competencens for a student | |
| student_course | Followed courses by students (history) | |
| student_extrafields | Extrafields for students | |
| task | Tasks which can be done for dayparts |
Was dit artikel nuttig?
Dat is fantastisch!
Hartelijk dank voor uw beoordeling
Sorry dat we u niet konden helpen
Hartelijk dank voor uw beoordeling
Feedback verzonden
We stellen uw moeite op prijs en zullen proberen het artikel te verbeteren